
INCH-POUND
MIL-PRF-27/18E
25 September 2009
SUPERSEDING
MIL-PRF-27/18D
25 April 1988
PERFORMANCE SPECIFICATION SHEET
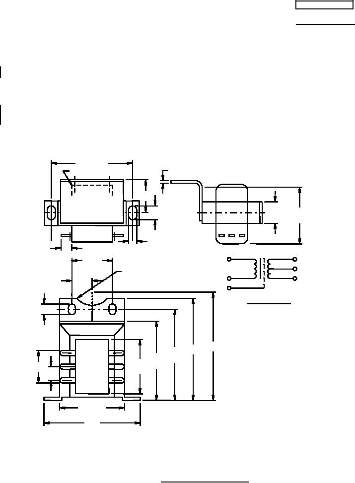
TRANSFORMER, POWER 5.76 VA, 60 HZ
This specification is approved for use by all Depart-
ments and Agencies of the Department of Defense.
The requirements for acquiring the product described herein
shall consist of this specification sheet and MIL-PRF-27.
1.875 ± .010
.06
MARKING (TOP)
.76
.500
1.44
.31
± .125
MAX.
.19
.250 MAX.
.937
3 48 V CT
115 V
1
± .005
12A
60
4 WORKING
.46 R
WORKING
5 VOLTAGE
VOLTAGE 2
.468
357 V MAX
357 V MAX
± .005
6
CIRCUIT DIAGRAM
.25
2.50
2.28
2.030
± .010
1.83
1.25 MAX.
.750
MAX.
.312
1.50 MAX.
2.22
+.00
-.02
FIGURE 1. Dimensions and configuration.
AMSC N/A
FSC 5950
For Parts Inquires submit RFQ to Parts Hangar, Inc.
© Copyright 2015 Integrated Publishing, Inc.
A Service Disabled Veteran Owned Small Business